山东省安全产业协会
   
信息公开
  
   
   
《甲硫醇气体检测报警器校准规范》等128项行业计量技术规范报批公示
来源: | 作者:山东省安全产业协会 | 发布时间: 2025-07-22 | 155 次浏览 | 🔊 点击朗读正文 ❚❚ | 分享到:

根据工业和信息化部计量技术规范制修订工作的总体安排,现将审查后报批的《甲硫醇气体检测报警器校准规范》等128项行业计量技术规范报批稿(附件1)予以公示,截止日期为2025年8月14日。如对报批的计量技术规范有不同意见,请在公示期间填写《行业计量技术规范报批稿反馈意见表》(附件2)并反馈至工业和信息化部科技司,电子邮件发送至huangxy@cesi.cn(邮件主题注明:计量技术规范报批稿公示反馈)。


地址:北京市西长安街13号 工业和信息化部科技司


邮编:100804


联系方式:010-68205243


公示时间:2025年7月15日-2025年8月14日


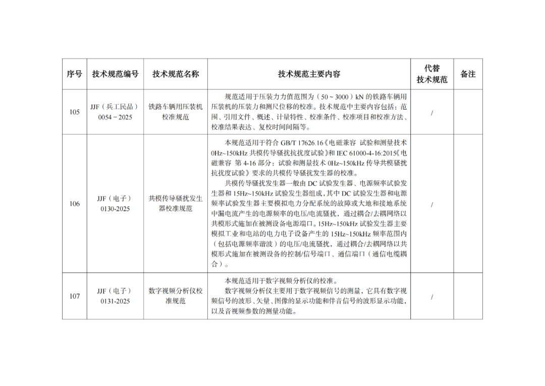
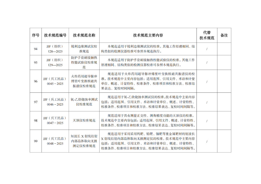
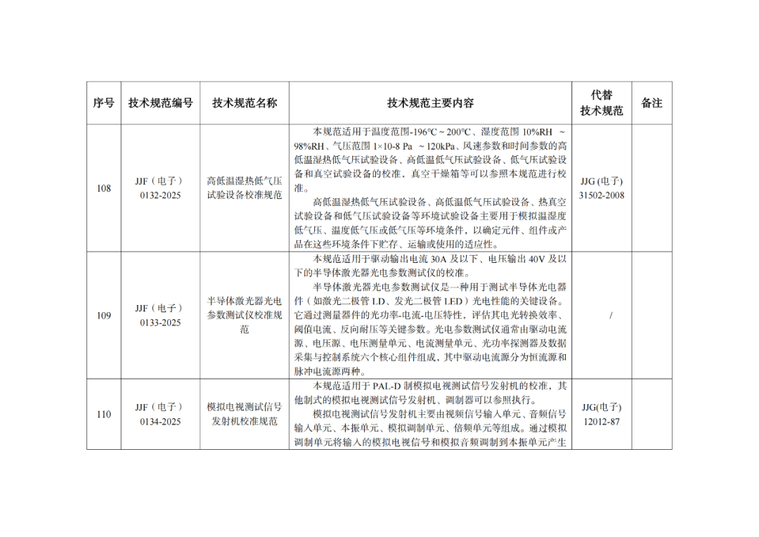
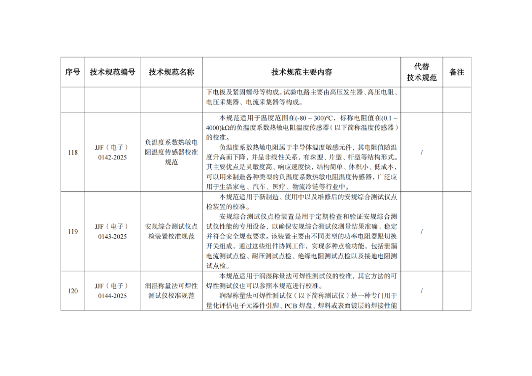
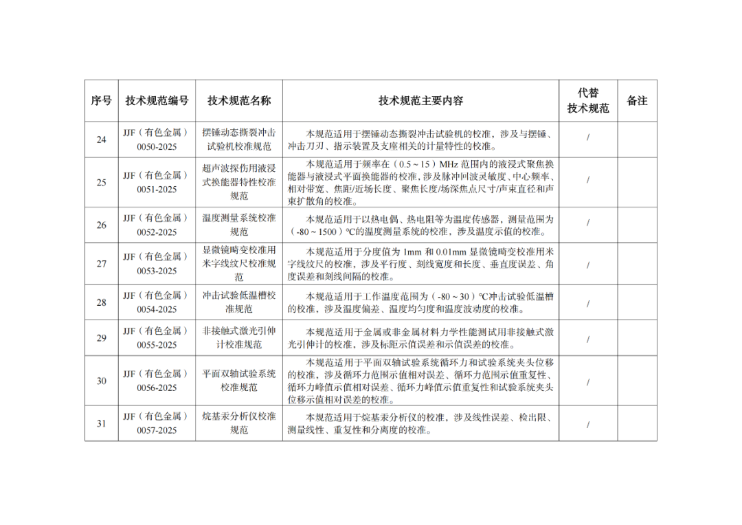
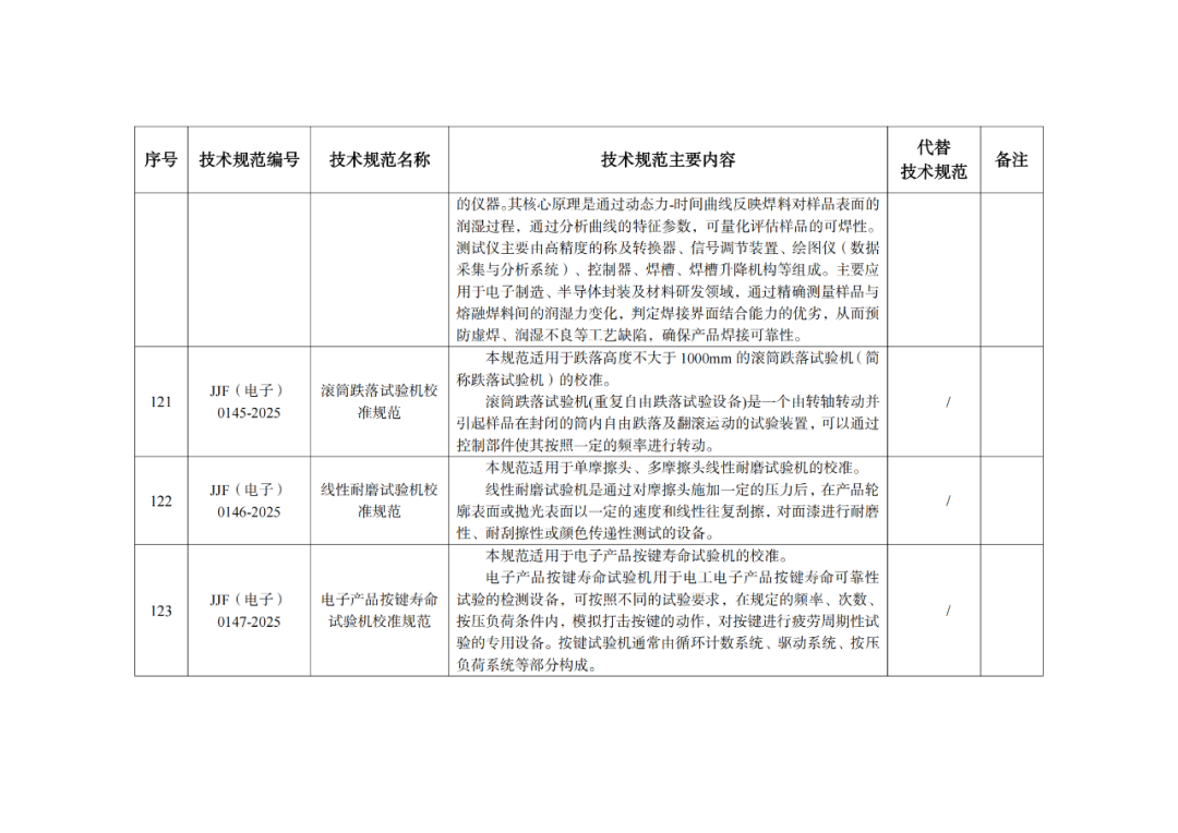
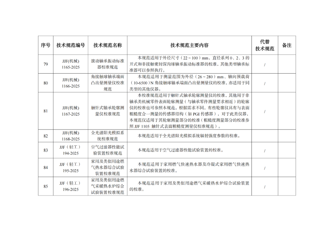
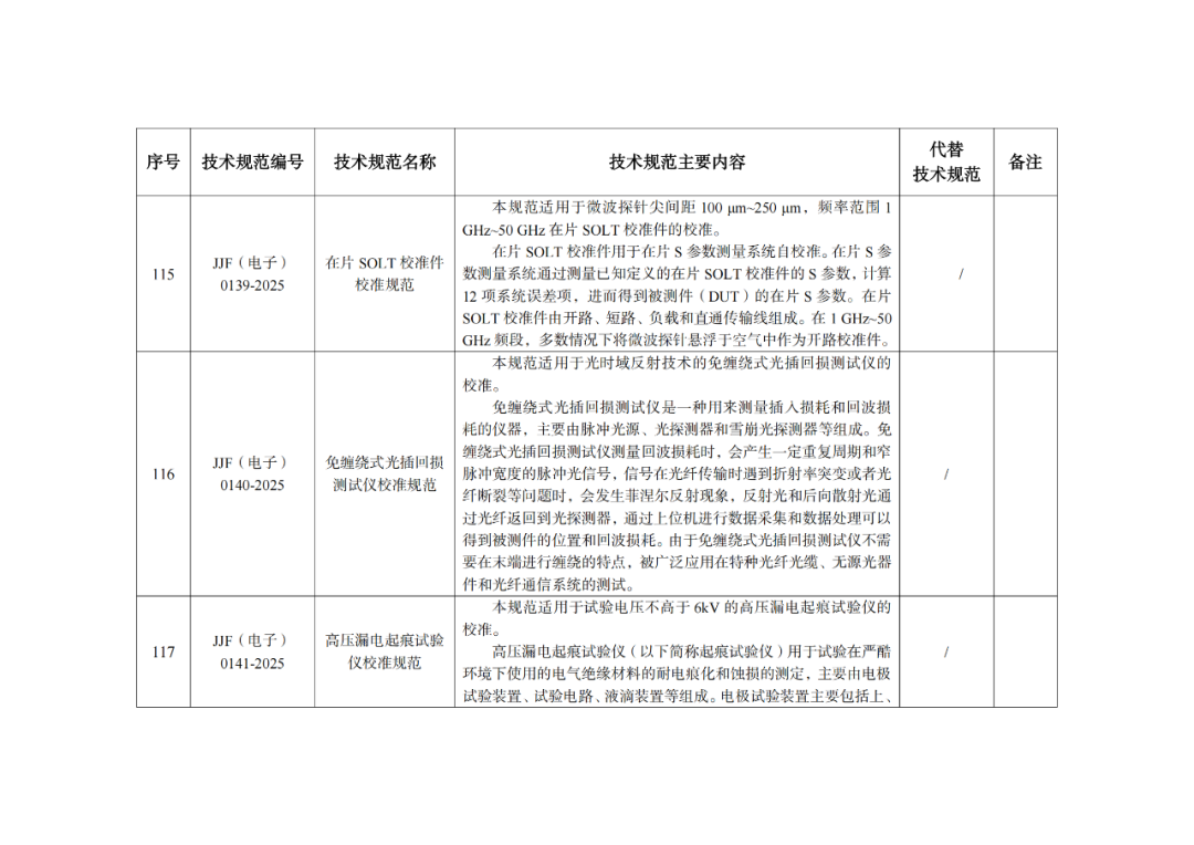
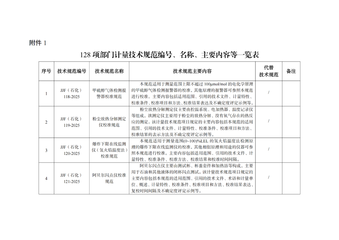
附件:1.128项部门计量技术规范编号、名称、主要内容等一览表

2.行业计量技术规范报批稿反馈意见表


工业和信息化部科技司

2025年7月15日

图片
图片
图片
图片
图片
图片
图片
图片
图片
图片
图片
图片
图片
图片
图片
图片
图片
图片
图片
图片
图片
图片
图片
来源:中华人民共和国工业和信息化部


   
   
   
  
点击排行