山东省安全产业协会
   
信息公开
  
   
   
工业和信息化部办公厅关于印发《安全应急装备产业分类指导目录(2025版)》的通知
来源: | 作者:山东省安全产业协会 | 发布时间: 2025-07-22 | 201 次浏览 | 🔊 点击朗读正文 ❚❚ | 分享到:

工信厅安全函〔2025〕283号


各省、自治区、直辖市及新疆生产建设兵团工业和信息化主管部门:


为深入贯彻党的二十大和二十届二中、三中全会精神,落实习近平总书记关于发展安全应急装备产业的重要指示精神,按照《中华人民共和国突发事件应对法》有关要求,我们对安全应急装备产业分类指导目录进行了修订,现印发给你们,请按照产业分类指导目录,鼓励安全应急装备产业集聚发展,并根据地方资源禀赋优化布局,引导产业差异化、特色化发展,发挥引领带动作用。


工业和信息化部办公厅

2025年7月7日

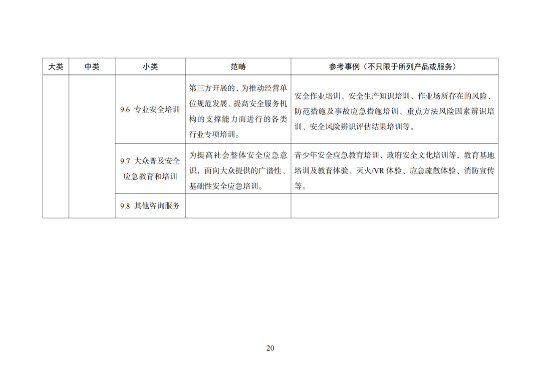
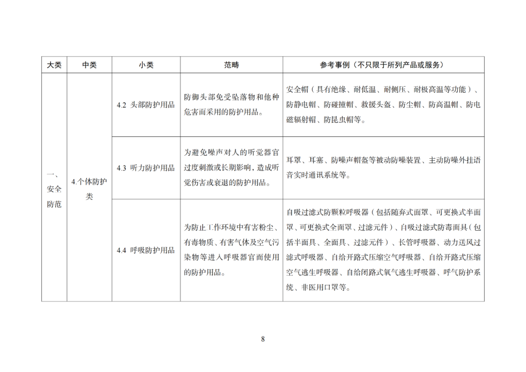
图片
图片
图片
图片
图片
图片
图片
图片
图片
图片
图片
图片
图片
图片
图片
图片
图片
图片
图片
图片
图片
来源:中华人民共和国工业和信息化部


   
   
   
  
点击排行