山东省安全产业协会
   
信息公开
  
   
   
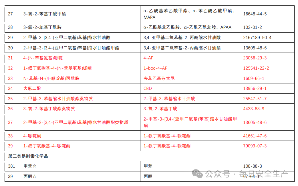
公安部等6部委关于将2种物质列入易制毒化学品管理的公告
来源: | 作者:山东省安全产业协会 | 发布时间: 2025-06-30 | 450 次浏览 | 🔊 点击朗读正文 ❚❚ | 分享到:

关于将4-哌啶酮和1-叔丁氧羰基-4-哌啶酮列为易制毒化学品管理的公告

经国务院批准,公安部、商务部、国家卫生健康委、应急管理部、海关总署、国家药品监督管理局决定将4-哌啶酮和1-丁氧羰基-4-哌啶酮2种物质列入易制毒化学品管理条例》(以下简称《条例》)附表易制毒化学品的分类和品种目录》,现将有关管理事项公告如下:

一、4-哌啶酮的管理

4-哌啶酮,英文名4-piperidone,化学式为C5H9NO,化学文摘登记号(CAS号)41661-47-6,常见该物质盐酸盐,形态为淡黄色至白色粉末。海关编码:2933399073。该物质按照《条例》附表第二类易制毒化学品管理,其生产、经营、购买、运输和进出口活动执行非药品类易制毒化学品的有关规定。

二、1-叔丁氧羰基-4-哌啶酮的管理


1-叔丁氧羰基-4-哌啶酮,英文名1-boc-4-piperidone,化学式为C10H17NO3,化学文摘登记号(CAS号)79099-07-3,常见该物质原型,形态为淡黄色至白色粉末。海关编码:2933399073。该物质按照《条例》附表第二类易制毒化学品管理,其生产、经营、购买、运输和进出口活动执行非药品类易制毒化学品的有关规定。

本公告自2025720日起施行。

                        国家卫生健康委员会

  应 急 管 理 部     海 关 总 署       国家药品监督管理局

2025620



图片
图片
图片
图片



   
   
   
  
点击排行